自身免疫性肝炎(AIH)是一种由免疫系统攻击肝细胞导致的慢性炎症性疾病,临床治疗长期依赖大剂量免疫抑制剂,但停药后易复发,且可能进展至肝衰竭需要移植。在AIH发病机制中,滤泡辅助T细胞(Tfh)的过度活化起着核心作用:Tfh驱动生发中心形成,促进B细胞产生高亲和力自身抗体,最终导致持续的肝细胞损伤。然而,Tfh细胞在病理条件下的可塑性为治疗提供了新思路——能否将这群“致病者”改造为“调节者”?
近年来,嵌合抗原受体(CAR)改造的调节性T细胞(CAR-Treg)在自身免疫病中显示出潜力,但传统CAR-Treg疗法面临体外扩增困难、组织靶向性不足、炎性微环境中表型不稳定等挑战。此外,对于由Tfh-B细胞轴驱动的疾病,直接靶向Tfh细胞可能更具优势。然而,Tfh细胞在体内数量稀少,分离和体外扩增极其困难,限制了其临床应用。

针对这一瓶颈,山东大学药学院姜新义教授团队联合齐鲁医院李涛教授、荆卫强教授等,在期刊《Cell Stem Cell》上发表了题为In vivo CAR-Tfh cell reprogramming restores tolerance in a mouse model of autoimmune hepatitis的文章,开发了一种基于氨基酸衍生脂质纳米颗粒(LNP)的体内Tfh重编程策略,实现了在体将Tfh细胞转化为表达Foxp3和CYP2D6特异性CAR的调节性Tfh细胞(CAR-Tfh)。
研究思路
研究团队从以下几个层面展开:

1.LNP载体设计与优化:基于色氨酸衍生物合成可电离脂质,通过微流控技术制备LNP,筛选出对Tfh细胞具有高效转染且低毒性的配方(TLNP),并进一步用抗CXCR5抗体修饰实现Tfh细胞靶向(RLNP),或用Tween-20修饰实现淋巴结靶向(Tw/RLNP)。
2.CAR-Tfh工程化设计:构建编码抗CYP2D6 CAR和Foxp3的自我扩增RNA(saRNA),并替换5‘UTR为CD28的UTR序列,以实现Tfh细胞特异性高效翻译。
3.体外功能验证:将RLNP转染的Tfh细胞与Tconv或B细胞共培养,评估其抗原依赖性抑制能力及细胞因子分泌。
4.体内生成与疗效评估:在AIH-II型小鼠模型(Ad-2D6诱导)中,静脉注射Tw/RLNP,检测CAR-Tfh在淋巴结和肝脏的生成及其对肝损伤、免疫细胞浸润、自身抗体和炎症因子的改善作用,并与传统免疫抑制剂(泼尼松龙、布地奈德、硫唑嘌呤)比较。
5.持久性分析:通过单细胞RNA测序评估治疗后6周肝脏免疫微环境的重塑。
关键结果

Tw/RLNP实现体内CAR-Tfh细胞的高效生成
该图系统展示了如何通过优化LNP配方实现Tfh细胞在体靶向和CAR-Tfh的生成。
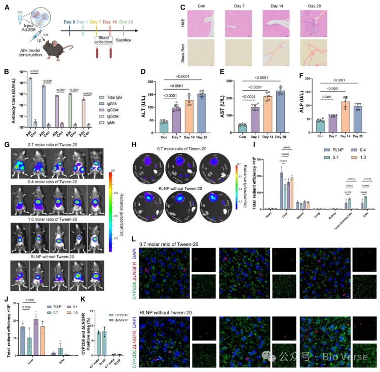
首先,图A示意AIH-II模型的建立方法:通过高压尾静脉联合腹腔注射表达人CYP2D6的腺病毒(Ad-2D6),诱导肝细胞表达CYP2D6抗原,并产生自身免疫应答。图B显示,模型小鼠血清中抗CYP2D6的IgG、IgG1、IgG2a、IgG2b、IgM抗体显著升高,证实自身抗体产生。图C的组织学染色(H&E和天狼星红)显示,模型小鼠肝组织出现明显的淋巴细胞浸润和胶原沉积,符合AIH病理特征。图D-F进一步证实模型小鼠血清转氨酶(ALT、AST)和碱性磷酸酶(ALP)显著升高,提示肝功能损伤。
为实现Tfh细胞体内靶向,研究团队在RLNP中引入不同比例的Tween-20。图G的活体成像显示,含0.7 mol% Tween-20的Tw/RLNP在注射后24小时于腹股沟淋巴结和肝脏区域呈现最强的荧光信号。图H-I的离体器官成像和定量分析证实,Tw/RLNP在淋巴结和肝脏的富集显著高于不含Tween-20的RLNP或其他比例组。图J的活体荧光定量进一步确认0.7 mol% Tween-20为最佳比例。
图K-L是关键证据:免疫荧光染色显示,Tw/RLNP递送的ΔLNGFR标记的CAR-Tfh细胞(红色)与CYP2D6+肝细胞(绿色)在肝组织中存在共定位,且ΔLNGFR+细胞面积与CYP2D6+面积呈正相关趋势。这表明CAR-Tfh能够迁移至肝脏并识别抗原表达的肝细胞。

CAR-Tfh疗法显著改善AIH-II小鼠病理并重塑免疫稳态
该图全面评估了Tw/RLNP介导的CAR-Tfh疗法在AIH-II模型中的治疗效果,并与临床常用免疫抑制剂进行了头对头比较。
图A-B的组织学染色显示,Tw/RLNP治疗组肝组织界面性肝炎、淋巴细胞浸润和胶原沉积显著减轻,而传统免疫抑制剂(泼尼松龙、布地奈德、硫唑嘌呤)组虽有改善但效果较弱。图C的CD4免疫荧光染色直观显示,Tw/RLNP治疗后肝内CD4+ T细胞浸润大幅减少。
流式细胞术定量分析(图D-F)表明,Tw/RLNP治疗显著降低了肝脏和脾脏中的CD4+ T细胞和B细胞绝对数量,而淋巴结中的细胞数量无显著变化,提示治疗主要作用于效应器官而非诱导器官。
图G-H的iNOS染色显示,Tw/RLNP治疗组肝脏中M1型巨噬细胞(iNOS+)显著减少,表明巨噬细胞介导的炎症反应受到抑制。图I进一步区分了CAR-Tfh与内源性Treg:在CD4+Foxp3+CXCR5+细胞中ΔLNGFR阳性率远高于CXCR5-细胞,证实CAR主要表达于Tfh样细胞。图J显示,CXCR5+PD-1+ΔLNGFR-的内源性Tfh细胞频率下降,提示致病性Tfh应答被抑制。
血清学检测(图K-M)显示,Tw/RLNP治疗后抗CYP2D6自身抗体(总IgG及各亚类)显著降低,促炎因子(IL-17、IL-2、IL-6、IFN-γ、TNF-α)下降,抗炎因子IL-10升高。
图N-R将Tw/RLNP与三种临床免疫抑制剂进行平行比较:H&E染色评分(图S)、血清ALT/AST水平(图O-P)、肝内Foxp3+ T细胞频率(图Q)和血清TNF-α水平(图R)均显示Tw/RLNP疗效最优。
图T-W为治疗后6周肝脏CD45+免疫细胞的单细胞测序分析。Umap聚类显示Tw/RLNP治疗后B细胞和浆细胞显著减少,而T细胞谱系整体保留(图V)。T细胞亚群分析(图U,W)显示,CD4+效应T细胞、Tfh和CD8+效应样细胞减少,而Foxp3+ Treg和耗竭性CD4+ T细胞(Tex)富集,提示免疫稳态的持久重塑。
主要结论
1.创新性LNP平台:基于色氨酸衍生的可电离脂质构建的LNPs,结合抗CXCR5抗体或Tween-20修饰,可实现Tfh细胞的高效体内靶向。
2.功能性CAR-Tfh:通过CD28 5‘UTR增强的saRNA共表达Foxp3和CYP2D6-CAR,使Tfh细胞获得抗原依赖性抑制功能,能有效抑制Tconv和B细胞增殖,并分泌TGF-β和IL-10。
3.显著疗效:在AIH-II小鼠模型中,单次Tw/RLNP静脉注射即可在淋巴结和肝脏生成CAR-Tfh,显著减轻肝损伤、降低自身抗体、抑制多种免疫细胞浸润,效果优于传统免疫抑制剂。
4.持久重塑:治疗后6周,肝脏免疫微环境呈现B细胞减少、Treg富集、耗竭T细胞增多的稳态特征。
局限性
尚未评估CAR-Tfh的长期安全性及潜在致瘤风险。
色氨酸衍生脂质是否直接参与免疫调节仍需进一步机制研究。
在更接近临床的自发性AIH模型中验证疗效尚待开展。
CAR-Tfh在人体Tfh细胞中的适用性及跨种属差异需评估。
文章:DOI: 10.1016/j.stem.2026.02.006